Linux

Emacs Blog 2 Year Anniversary - First Post Revisit - Create Local Offline ELPA MELPA ORG
I’ve noticed that my Emacs blog is now almost 2 years old!

WOWEE - Windows Operating With Emacs Enhancements
My Emacs usage on Windows seems to be more prevalent at the moment, and …

Using A Mechanical Keyboard, Literally On A Laptop!
The next stage on my quest to mitigate any RSI issues when using Emacs on a …

New Package, xkb-mode, to edit X Keyboard Extension Files
Based on my recent forays into ergonomic key-mapping in Emacs for SwayWM, and …

Writing Elisp to Find Available Keybindings in a Sway Config
I thought I would provide an example of how I typically use elisp to make my …

Emacs Vim Navigation Without Evil
Every now and then I find it necessary to use Vim! (mainly for work) - was that …

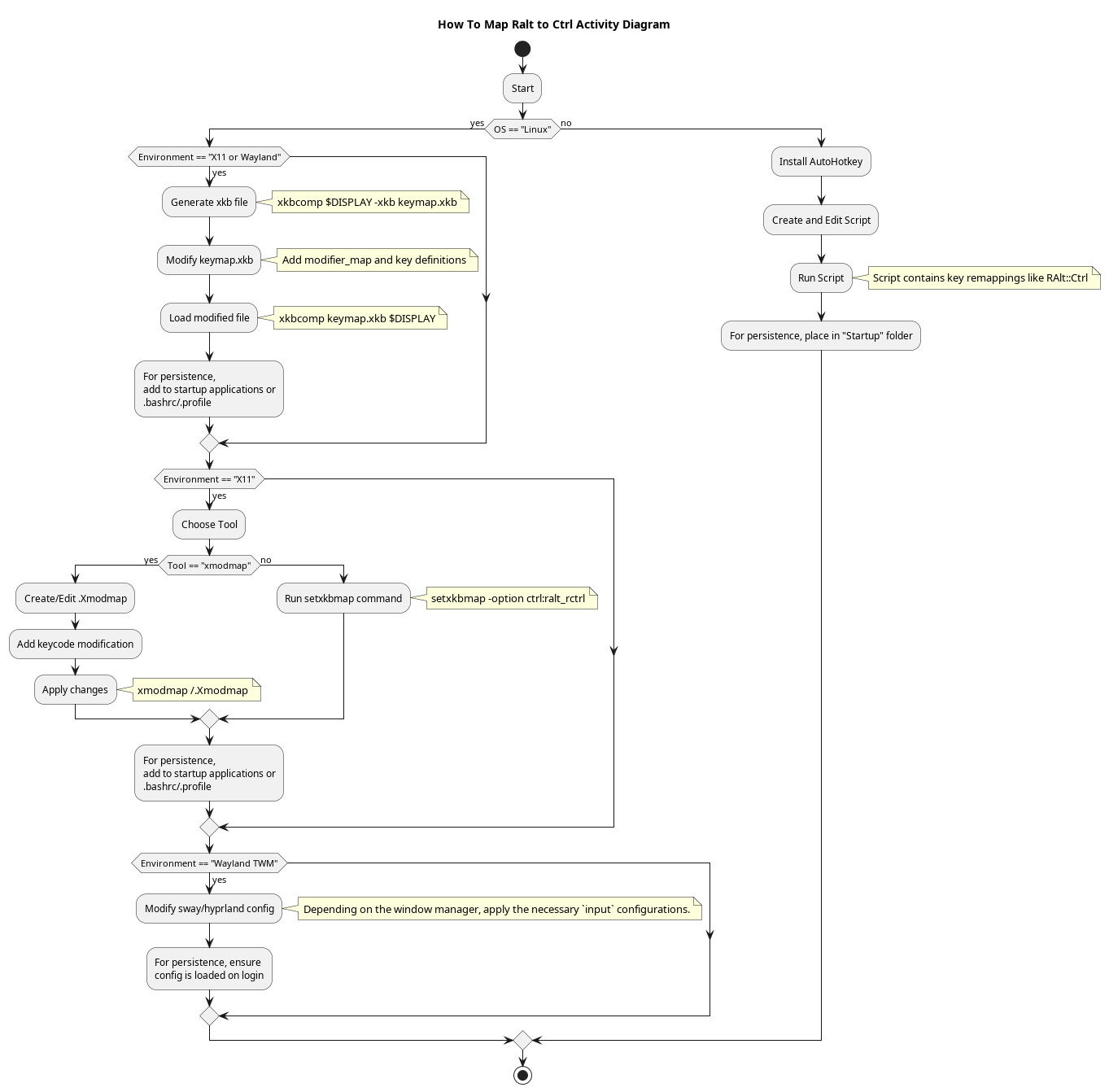
How To Map RAlt to Ctrl for Emacs
In a recent post I was talking about the benefits of mapping the RAlt key to the …

My Emacs Key Workflow Moments Over The Last 30 Years
I am just at the moment reflecting on how my experience with Emacs over the last …

Transitioning RAlt to Ctrl - Enhancing Emacs Keybindings
In the midst of adjusting my Emacs keybindings for a more ergonomic workflow, …

Waybar Toggling Sticky Key Keymaps
For my previous post I was talking about a software visual indicator to discern …

Waybar Sticky Key LED indicators on a Laptop
From my previous post regarding setting up sticky keys mainly for Control, Alt …

Eliminating Key Chords in Emacs under Linux with Sticky Keys
I spend many hours living in emacs and a large proportion of this time is using …

Simply a link to my emacs literate config file 😀

kmonad Sticky Keys on Sway to Help Prevent RSI
I primarily use Emacs on a laptop, and unfortunately, Emacs isn’t …

Unified Interface for Switching Contexts - Switch to Thing
Now I have ditched save-desktop for recentf which gives me a faster startup time …

selected-window-accent-mode now on MELPA
The selected-window-accent-mode is now present on MELPA and is my first Emacs …

Winner Undo to Tab Bar History
Now I am using the tab-bar workflow I noticed that winner-mode was not working …

Opening Frequently Used Files More Efficiently using consult
Periodically, I find myself in situations where I restart Emacs frequently, such …

Emacs asynchronous copying using dired-async-mode
For a while now I’ve been using an rsync based dired-copy replacement for …

My first emacs package - *selected-window-accent-mode*
From my previous two posts regarding defining a Selected Window Accent some …


